城市公园是城市生态系统的重要组成部分,并为土壤微生物提供了独特的生境。然而,在快速城市化背景下,微生物群落的功能多样性和进化潜力是否发生改变,仍缺乏系统认识。
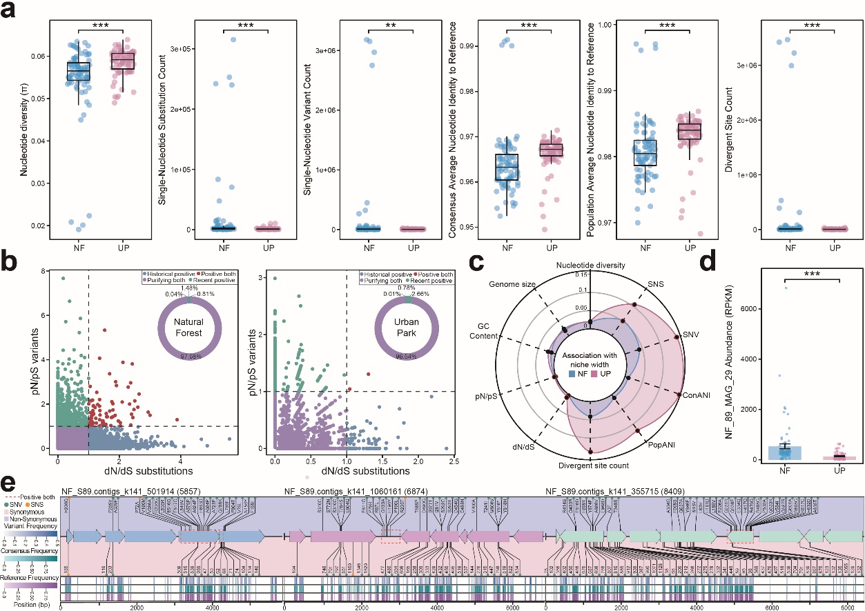
研究团队系统比较了珠三角多个城市公园与天然森林土壤微生物的差异,揭示出城市化正在深刻重塑土壤微生物的组成、功能及其进化轨迹。研究发现,城市公园微生物多样性和与碳、氮、磷、硫循环相关的功能潜力显著增强。然而,功能增强并不意味着进化潜力同步提升。基因组分析揭示出明显的“功能—进化权衡”:城市公园微生物虽然表现出更强的养分循环能力和更高的功能基因丰度,但其基因组规模相对较小,遗传趋同增强,显示出在人为环境压力下形成的收缩型进化路径。相反,天然森林微生物通常具有更大的基因组和更强的纯化选择信号,反映出在资源异质且长期稳定的自然环境中形成的深层遗传积累和代谢多样性。这种进化储备有助于其在环境波动中保持更高的适应能力和生态韧性。
总体而言,城市化推动土壤微生物群落向“快速周转繁衍而舍弃部分进化潜力”的方向转变。城市公园在短期内可能提升养分循环等生态服务能力,但其长期适应能力和抗扰动潜力值得关注。研究强调,在城市绿地规划中,应在提升功能表现的同时,关注微生物多样性与进化潜力的保护,以支撑城市生态系统的长期可持续发展。
相关研究成果以“The Trade-off between Microbial Functionality and Evolutionary Flexibility under Urbanization”为题,发表在Nature Cities(《自然-城市》)杂志上。中国科学院华南植物园鼎湖山站周曙仡聃副研究员和博士研究生雷朝唐为论文共同第一作者,周曙仡聃副研究员与刘菊秀研究员为本文通讯作者。研究得到国家自然科学基金、国家自然科学基金-广东联合基金项目及广东省科技计划支持。论文链接:https://www.nature.com/articles/s44284-026-00412-4

图1.自然森林与城市公园环境下微生物基因组变异的比较